Daughter board for Lo-R5 DSP conversion

Post Reply
gadman58
Posts: 9
Joined: Tue Sep 22, 2015 1:28 pm
Contact:

Daughter board for Lo-R5 DSP conversion

Post by gadman58 »

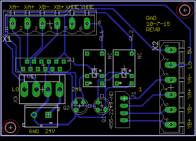
Doing a install of the LO R5 DSP thought i would make it easier to go back some times I break things. :)

Put in a a couple of PNP transistors and 5v relays, so the DSP thinks it is has NC limits but still using the original ones.
Most of the stuff I already had except the FFC connector. The green connectors are over kill and probably need double the 24v/GND connections.

Darn top print moved when I was putting it on.
DaughterBoard.png
DaughterBoard.png (12.68 KiB) Viewed 1398 times
Attachments
IMG_0871.JPG
IMG_0871.JPG (98.86 KiB) Viewed 1398 times
Post Reply

Return to “DSP X7”

Who is online

Users browsing this forum: No registered users and 25 guests